课程类型:基础课程
适用年级:五年级下册
总课时:38课时
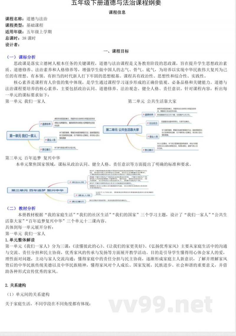
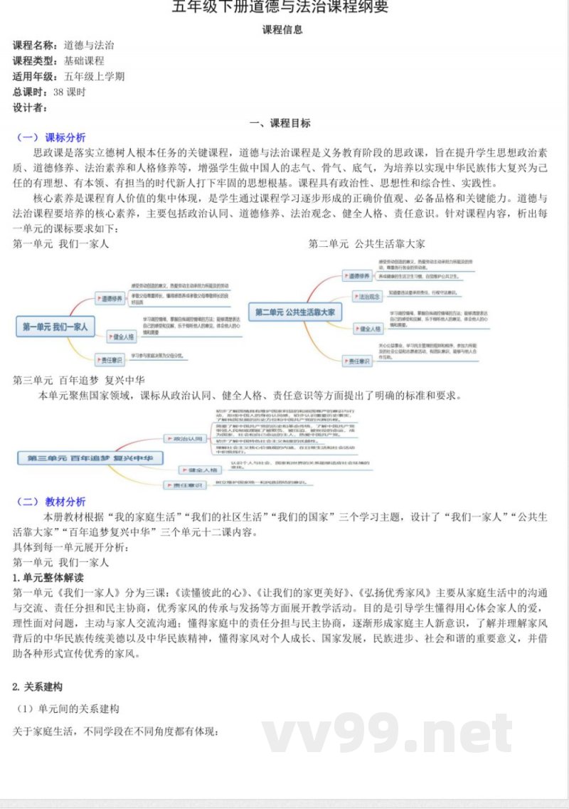
课程目标:思政课是落实立德树人根本任务的关键课程,道德与法治课程旨在提升学生思想政治素质、道德修养、法治素养和人格修养,增强学生的志气、骨气和底气,为培养有理想、有本领、有担当的时代新人打下思想根基。课程具有政治性、思想性、综合性和实践性。核心素养是课程育人价值的集中体现,包括政治认同、道德修养、法治观念、健全人格和责任意识。
课程结构:本册教材根据“我的家庭生活”“我们的社区生活”“我们的国家”三个主题,设计了“我们一家人”“公共生活靠大家”“百年追梦复兴中华”三个单元,共十二课内容。
第一单元:我们一家人
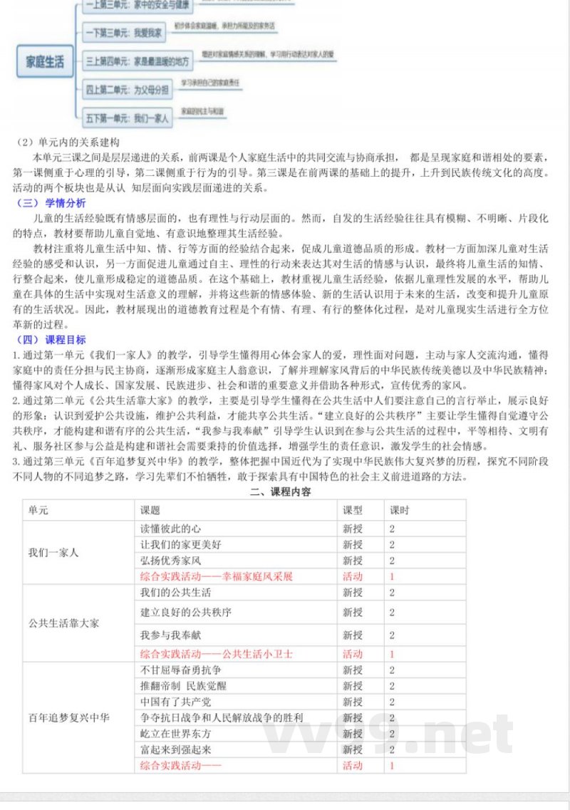
单元整体解读:《我们一家人》分为三课:《读懂彼此的心》《让我们的家更美好》《弘扬优秀家风》。教学活动围绕家庭沟通与交流、责任分担、民主协商以及优秀家风的传承展开。目标是引导学生体会家人的爱,主动交流沟通,理解家庭责任,培养家庭主人意识,认识家风对个人成长、国家发展和社会和谐的重要意义,并通过多种方式宣传优秀家风。
单元关系建构:家庭生活的内容在不同学段有不同体现,如初步体会家庭温暖,承担力所能及的家务活,逐步理解家庭责任与关爱。
第二单元:公共生活靠大家
本单元内容强调社会责任与公共卫生,培养学生健康生活习惯和公共责任感,理解遵守法律的重要性。
第三单元:百年追梦复兴中华
本单元聚焦国家领域,强调政治认同、健全人格和责任意识,帮助学生理解个人与社会、国家的关系,培养适应社会环境的能力。
说明:本文档为学习资料,仅供教学与自学使用,资源免费下载,不含任何诱导下载或捆绑程序。
小提示:上面此文档内容仅展示完整文档里的部分内容, 若需要下载完整文档请 点击免费下载完整文档。




