一年级学生对蜗牛充满好奇,有初步观察经验,但缺乏系统探究方法。教学中需借助直观材料、趣味活动,引导学生参与寻找、饲养,在实践中学习,激发科学兴趣。
科学观念:知道蜗牛生活在阴暗潮湿环境,需进食、能长大、会产卵,是生物。
科学思维:通过观察分析,了解蜗牛习性与生存需求的联系。
探究实践:能寻找蜗牛,制订并实施饲养计划,观察记录习性。
态度责任:爱护蜗牛,养成认真观察、持续记录的习惯。
重点:掌握蜗牛生活习性,学会饲养方法。
难点:持续观察记录,理解蜗牛的生物特性。
评价标准:知道蜗牛的生活习性。能制订饲养蜗牛的计划。能给蜗牛建“家”并饲养蜗牛。对饲养蜗牛感兴趣。
教师活动环节二:导入新课。播放儿歌《蜗牛与黄鹏鸟》,微笑提问:“儿歌里谁在慢慢爬?”
学生活动:跟唱儿歌,兴奋回答:“蜗牛!”展示蜗牛图片:“看,蜗牛背着壳,它怎么生活?”学生活动积极发言:“想知道蜗牛住在哪里,吃什么?”
活动意图说明:儿歌营造轻松氛围,激发探究欲望,快速聚焦主题。
环节二:寻找蜗牛,了解生活环境。教师活动:展示蜗牛在潮湿草丛、雨后树干、早晨树叶、潮湿墙壁的图片,引导学生观察并提问:“蜗牛在潮湿草丛中,环境有什么特点?”学生活动积极发言:“蜗牛在潮湿草丛,环境阴暗。”
总结:“蜗牛喜欢阴暗、潮湿的环境。”
活动三:记录实践,巩固认知。发放“发现蜗牛的记录”表,讲解填写方法:“记录找到蜗牛的地点和时间。课后继续寻找,看看还能在哪发现蜗牛。”学生活动认真填写记录表,期待课后观察蜗牛。
播放视频,了解更多蜗牛的知识。学生活动认真观看视频,了解蜗牛更多知识。
活动意图说明:多形式了解蜗牛生活环境,培养观察、记录能力,联系生活强化认知。
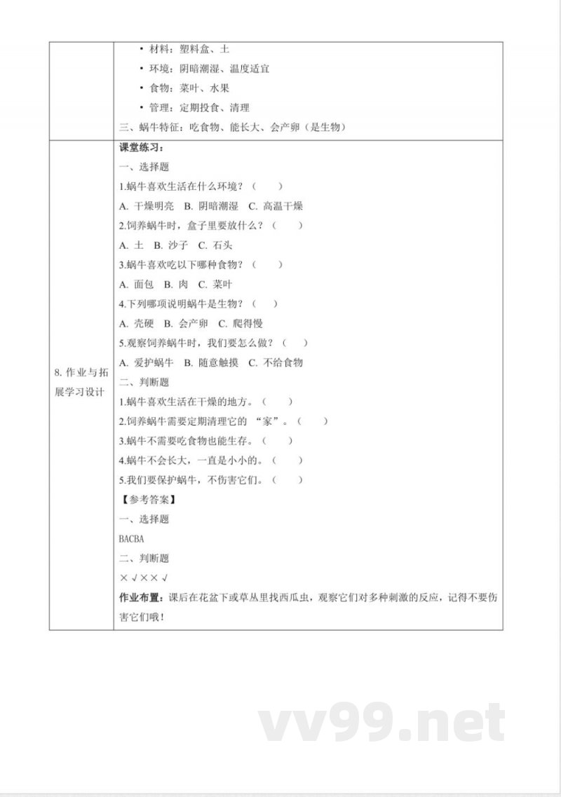
环节三:制订饲养计划。展示饲养计划表格,讲解要素:材料准备塑料盒、土;饲养环境要温度适宜、阴暗潮湿;投放食物有菜叶、水果等。
说明:本文档为学习资料,仅供教学与自学使用,资源免费下载,不含任何诱导下载或捆绑程序。
小提示:上面此文档内容仅展示完整文档里的部分内容, 若需要下载完整文档请 点击免费下载完整文档。



