【教学目标】
课型:常态课授课人:班级:
1.科学知识目标:学生能够识别常见金属,如铁、铝、铜等,说出金属具有光泽、能传热、能导电、有延展性等特性;了解金属在生活中的广泛应用。
2.科学探究目标:通过观察、实验等方法,培养学生观察、比较、分析和归纳的能力;学会运用简单的实验器材探究金属的特性。
3.科学态度目标:激发学生对金属探究的兴趣,培养学生认真严谨、实事求是的科学态度;在小组合作中,学会相互协作、积极交流。
4.科学、技术、社会与环境目标:认识到金属材料对人类社会发展的重要性,了解金属的生产和使用与环境保护的关系,增强学生的环保意识和资源意识。
【教材分析】
《金属》是青岛版六三制科学一年级下册第一单元“常见的材料”的重要一课。在认识了石头、木头等常见材料之后,引导学生探究金属材料。教材通过展示生活中常见的金属制品,引发学生对金属的关注,再通过一系列观察和实验活动,让学生直观地了解金属的特性,最后探讨金属在生活中的用途,将知识与生活紧密相连。教材内容符合一年级学生的认知特点,注重实践操作和体验,有利于培养学生的科学素养和对周围世界的认知能力。
【教学重、难点】
1.教学重点:观察和探究金属的光泽、传热、导电、延展性等特性;了解金属在生活中的广泛用途。
2.教学难点:设计并进行实验探究金属的特性;理解金属特性与生活应用之间的联系。
【教学方法】
1.讲授法:讲解金属的基本概念、实验方法和注意事项,引导学生理解重点知识。
2.观察法:让学生观察金属的外观、实验现象等,培养细致的观察能力。
3.实验法:组织学生进行实验,探究金属的特性,提高学生的实践能力和动手操作能力。
4.讨论法:引导学生在小组内或全班范围内讨论,促进学生之间的思维碰撞和交流,培养学生的语言表达能力和合作能力。
【教学准备】
1.常见金属材料,如铁钉、铝片、铜丝、铁丝等,以及一些金属制品,如易拉罐、铁锅、电线等。
2.实验器材,包括酒精灯、火柴、镊子、电池、导线、小灯泡、锤子、砂纸等。
3.相关的图片、视频资料,多媒体设备。
【教学案设计】
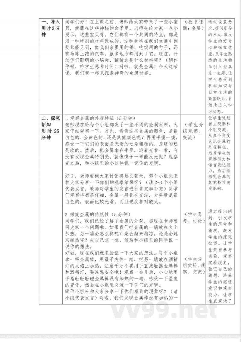
教学内容教师活动及对教学内容的设计与安排学生活动设计意图一、导入用时3分钟同学们好!在上课之前,老师给大家带来了一些小宝贝,就藏在这些神秘的盒子里。老师先给大家一点小提示,这些宝贝呀,它们都有一个共同的特点,都是用一种特别的材料做成的。这种材料在我们生活中到处都能见到,像我们家里用的锅、吃饭用的勺子,还有马路上跑的汽车,很多地方都用到了它。现在,开动你们聪明的小脑袋,猜猜这是什么材料呢?(稍作停顿,给学生思考时间)对啦,就是金属!今天这节课,我们就一起来探索神奇的金属世界。二、探究
11.观察金属的外观特征(5分钟)新知用时25分钟老师现在给每个小组都发了一些不同的金属材料,大家仔细观察一下。首先,看看这些金属的颜色,是银白色的、金黄色的,还是其他颜色呢?再用手摸一摸,感受一下它们的表面是光滑的还是粗糙的,是硬的还是软的。然后,把金属拿在手里,迎着光看一看,有没有发现金属特别亮,就像镜子一样能反光呢?观察完之后,和小组里的小伙伴说一说你的发现。好了,老师看到大家讨论得热火朝天,哪个小组先来和大家分享一下你们的观察结果呀?(请2-3个小组代表发言,教师对学生的发言进行肯定和补充)同学们观察得都很仔细,金属一般都有光泽,大多数是银白色的,表面比较光滑,而且硬度相对较大。2.探究金属的传热性(5分钟)通过设置悬(板书课)题:金属)(学生分组观察、交流)(学生思考、讨论)同学们,我们已经了解了金属的外观,那现在老师要问大家一个问题啦。如果我们把金属的一端放在火上加热,另一端会怎么样呢?是会越来越凉,还是会越来越热呢?先自已想一想,然后和小组里的同学说一说你的想法。
好啦,现在我们就来验证一下大家的想法。每个小组拿一根金属棒,用镊子夹住一端,把另一端放在酒精灯的火焰上加热,注意千万不要用手直接触摸金属棒和酒精灯,要注意安全哦!观察一会儿后,小心地用手指轻轻触碰金属棒没有加热的一端,感受一下温度的变化,然后在小组里交流一下你们的发现。哪位小组来和大家分享一下你们看到的现象呀?(请小组代表发言)对啦,我们发现金属棒没有加热的一
说明:本文档为学习资料,仅供教学与自学使用,资源免费下载,不含任何诱导下载或捆绑程序。
小提示:上面此文档内容仅展示完整文档里的部分内容, 若需要下载完整文档请 点击免费下载完整文档。



