单元名称学校名称单元学习内容规划
(一)单元教学指向的核心概念和相关概念的进阶路线跨学科概念学科核心概念学习内容7~9年级5~6年级
3~4年级1~2年级物质与能量物质的结构与性质
1.2空气与水是重要的物质·知道空气主要成分的体积分数,认识空气对人类的重要作用。
·认识氧气、二氧化碳的主要性质,学会氧气和二氧化碳的实验室制法。物质的变化与化学反应
2.3物质变化的特征《空气》·认识化学反应需要一定的条件,如燃烧的条件、催化剂的重要作用等。
·了解氧化反应及燃烧,知道剧烈氧化和缓慢氧化的过程;具有安全意识,了解火灾自救的一般方法。
·知道空气是一种混合物,含有氮气、氧气、二氧化碳等气体,空气中的氧气和二氧化碳对生命活动具有重要意义。
·说明空气有质量并占有一定的空间,空气会充满各处。
·观察并描述空气受热上升的现象。
·知道风是一种空气流动的现象,列举生活中常见的形成风的一些方法。
·认识空气是无色、无味的气体。科学课程设置13个学科核心概念,是所有学生在义务教育阶段应该掌握的科学课程的核心内容。
对核心概念进行解析,可以知道学生在义务教育阶段应该知道“1.0物质的结构与性质”这一核心内容。
这一核心概念下包括7个学习内容,但小学阶段主要需要掌握以下三点,分别是:1.1物质具有一定的特性与功能、1.2空气与水是重要的物质、1.3金属与合金是重要的材料。
通过这三个学习内容的学习,学生根据生活经验已经知道我们的周围存在空气,并且空气能够支持燃烧;而且通过以前的学习,已经知道空气是无色、无味的气体,知道空气有质量并占有一定空间,会充满各处,这为学生进一步的了解空气奠定了基础。
由于不同年龄阶段孩子的认知能力存在一定的差异,针对这一特点,课标采用螺旋上升式的内容要求巧妙应对具体学习内容的学习。在本学习内容的学习中,1-2年级的孩子通过整体感知,初步认识空气,指向建立空气成分的连接。(侧重认识);3-4年级学生使用实验的方法认识空气占据空间,以此为基础认识到空气受热会上升,及进一步认识到风的形成。(侧重观察和实验);5-6年级要能借助实验观察空气是混合的多种气体,知道氮气、氧气、二氧化碳等气体的基本特点及应用(侧重观察和实验);7-9年级要求用实验制取氧气和二氧化碳(综合应用)。
本单元指向的核心概念还有2.0物质的变化与化学反应,但这里只是对初中做了要求。
(二)本单元学习内容的组织线索单元主题
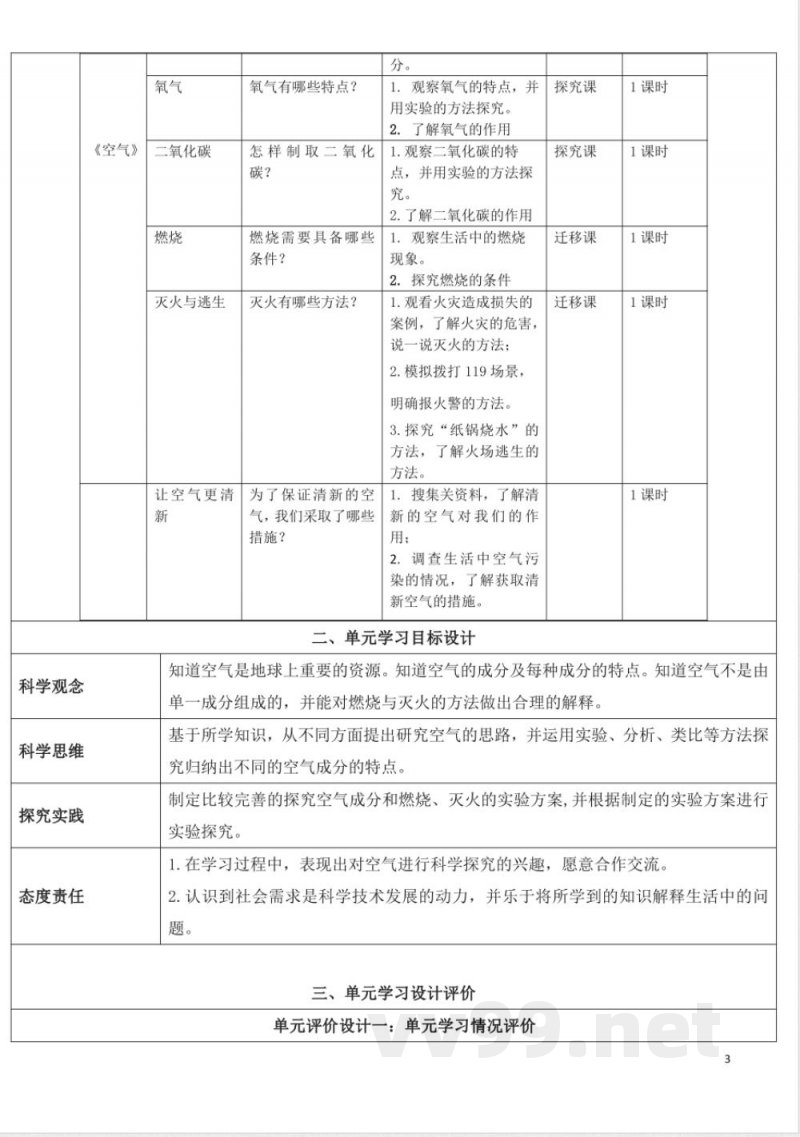
思维进阶课时主题学习内容空气的成分
1.观察空气的特点;2.实验探究空气的成分。
(三)单元课时结构图单元主题课题名称
空气的成分认识空气氧气+1.观察氧气的特点,并会用实验的方法探究。
2.了解氧气的作用关键问题空气应用实践二氧化碳
说明:本文档为学习资料,仅供教学与自学使用,资源免费下载,不含任何诱导下载或捆绑程序。
小提示:上面此文档内容仅展示完整文档里的部分内容, 若需要下载完整文档请 点击免费下载完整文档。




