第1课我们的脑
1. 脑是人体的“司令部”,能够指挥人的行动,产生思想和情感,进行认知和决策。
2. 我们能思考,会判断,有喜、愁、哀、乐,这是脑在起作用。
3. 脑分为大脑、小脑、脑干三个部分。大脑分为左、右两个半球。不同的区域有不同的功能。
4. 我们的大脑包括:感觉中枢、听觉中枢、运动中枢、视觉中枢等。
5. 大脑控制人体的大部分生命活动,如运动、语言、视觉、记忆、思维、情绪等。小脑具有协调运动和维持身体平衡的作用。
第2课神经系统
1. 神经是人体的“电话线”,能把身体各部分获得的信息及时报告给脑,并把脑下达的命令传达给身体各部分。
2. 神经系统是由脑、脊髓和周围神经共同组成的。
3. 发令枪响后,运动员的耳朵接收到声音刺激,听神经将信号传给脑,脑判断出是起跑信号,将指令通过神经传给肌肉,运动员便开始奔跑。
4. 脑和脊髓是身体的控制中心。脑负责存储和加工信息,脊髓负责下达简单的命令,并把来自感官的信息传递给大脑,再把大脑的指令传递给周围神经,脑和脊髓合称为神经中枢。缩手反应、膝跳反应是一种由脊髓控制的非条件反射。
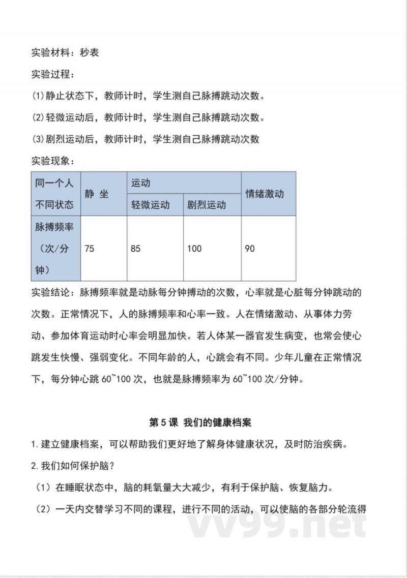
5. 测一测反应速度实验
实验目的:测定自己的反应速度,比较不同学生的反应速度。
实验材料:尺子
实验步骤:
(1)学生2人一组,一名为测试者,另一名为受测者。
(2)测试者手握尺子刻度最大的一端,受测者拇指和食指对准尺子刻度为0的一端,但不要接触尺子。
(3)测试者一旦松开手,受测者尽快用拇指和食指夹住尺子。记下夹住尺子的刻度。
(4)小组成员轮流测试,每人至少测试3次。
实验现象:有的学生夹住尺子时的刻度值小,有的学生夹住尺子时的刻度值大。
实验结论:夹住尺子时的刻度值越小,反应速度越快;不同人的反应速度不同;反应速度随实验次数的大量增加而逐渐加快。
第3课保护脑
1. 脑与核桃仁相似,颅骨与核桃壳相似,核桃壳具有保护核桃仁的作用,颅骨具有保护脑的作用。骨与脑组织之间有膜,这些膜可以降低撞击的力度,具有保护和支撑脑组织的作用。
2. 脑是人体的重要器官。我们在学习、运动等活动中都要用到脑。
3. 打哈欠是人脑增加血氧含量的一种短暂的自我保护方式。头盔对脑起到保护作用:头盔的外壳一般由坚硬的材料制成,可以承受较大的撞击;头盔的内衬一般是泡沫塑料,可以对撞击起到缓冲作用。
4. 我们如何保护脑?
(1)充足睡眠。在睡眠状态中,脑的耗氧量大大减少,有利于保护脑、恢复脑力。
(2)使脑各部分休息。一天内交替学习不同的课程,进行不同的活动,可以使脑的各部分轮流得到休息。
(3)适当的体育锻炼可以缓解大脑疲劳。
(4)戒烟限酒。长期吸烟、酗酒会损伤大脑,让人出现记忆力下降、注意力不集中等症状。
(5)骑车要戴头盔。
5. 头盔可以保护脑的模拟实验
实验材料:头盔、西瓜、塑料袋
实验方法:
(1)相同条件:将两个重量差不多的西瓜装入塑料袋内,距离地面的高度相同。
(2)不同条件:一个西瓜放入头盔内。
(3)让两个西瓜同时做自由落体运动,观察撞击地面之后西瓜的状态。
实验现象:放入头盔中的西瓜完好无损,另一个西瓜被摔裂了。
实验结论:戴头盔能保护脑。
第4课心脏和血管
1. 我们的身体像一架精密的仪器在有条不紊地运行着,心脏像发动机,血管像纵横交错的管线。
说明:本文档为学习资料,仅供教学与自学使用,资源免费下载,不含任何诱导下载或捆绑程序。
小提示:上面此文档内容仅展示完整文档里的部分内容, 若需要下载完整文档请 点击免费下载完整文档。




